R-TF-030-003 Cyber Security Assessment Report
Scope
This document covers the security risk assessment report of the medical device.
It contains:
- The security risk analysis,
- The security risk assessment report,
- The security risk traceability matrixes with software requirements and test cases.
Terms and definitions
| Term | Definition |
|---|---|
| API | A set of rules and protocols that allows different software applications to communicate and interact with each other. |
| Health Care Provider | Organization that delivers medical services to individuals |
| REST API | Representational State Transfer Application Programming Interface, a type of web service that allows communication between systems over HTTP. |
| Security Level (SL) | It represents the degree to which a system or component can withstand threats and potential attacks. |
| Capability Security Level (CSL) | It specifies the degree to which a component, such as a device, system or application, meets the security requirements necessary to resist certain threats |
| Transport Layer Security (TLS) | A cryptographic protocol designed to provide secure communication over a computer network. It is widely used to secure communications over the internet. |
Security risk analysis
Intended use
The intended use is available in the description and specifications
Context of risk assessment
The device is a computational software-only medical device leveraging deep learning and computer vision algorithms to process clinical and dermoscopic images of skin structures, providing quantitative data on clinical signs and an interpretative distribution of ICD-11 categories to support healthcare professionals in the assessment of dermatological conditions.
This context comprises:
Device Architecture and Components
The medical device is implemented as a distributed system with the following software components:
- RESTful API Layer (FastAPI-based):
- Handles incoming HTTPS requests and routes them to appropriate services
- Implements JWT-based authentication and authorization (OAuth 2.0)
- Provides automatic data validation and serialization
- Supports asynchronous request handling for optimal performance
- Authentication and Authorization Service:
- Manages user registration and login
- Issues and validates JWT tokens with 1-hour expiry
- Implements role-based access control
- Stores user credentials securely (email, hashed passwords, organization details)
- AI Model Inference Services:
- ICD-11 category distribution classifier (deep learning models)
- Binary indicator algorithms (malignancy, dermatological condition, critical complexity)
- Image quality assessment models
- Clinical signs quantification models (erythema, induration, desquamation)
- Segmentation models for lesion identification
- Data Storage Layer:
- AWS DocumentDB: User registration data, API interaction history, model version registry
- Amazon S3: AI model weights, clinical images submitted by users, training/validation datasets
- DynamoDB: Audit records
- Version Control and Build System:
- Git/GitHub for source code management with branch protection
- Bazel build system for reproducible, deterministic builds
- GitHub Actions for CI/CD pipeline automation
Operating Environment
- Cloud Infrastructure: AWS data centers hosting virtual machine instances
- Network Security:
- TLS ≥ 1.2 (AES-256-GCM) over port 443 for all communications
- VPC isolation for database instances
- Network access controls and security groups
- Deployment Environments:
- Development: For software development and unit/integration testing
- Staging: Pre-production environment mirroring production configuration for validation testing
- Production: Live environment serving end-users with high-availability multi-AZ deployments
- Software Update Mechanism:
- Secure deployment pipelines via GitHub Actions
- Semantic Versioning (MAJOR.MINOR.PATCH) with release candidate tagging (vX.Y.Z-rcN)
- Bazel-based reproducible builds from tagged commits
- Automated verification tests before production deployment
User Profiles and Access
- Healthcare Professionals (primary users):
- Dermatologists, general practitioners, nurses, medical assistants
- Access via authenticated API endpoints
- Use device outputs for clinical decision support
- IT Personnel (infrastructure management):
- IT administrators managing user accounts and permissions
- IT teams responsible for network security and integration
- Limited access to configuration, not to patient data
- Development Team (device lifecycle):
- Software engineers with repository access (role-based permissions)
- QA/validation team for testing and verification
- Access controlled via GitHub authentication and branch protection
- Patients (indirect):
- Data subjects whose images are processed
- No direct access to the device
Data Types and Processing
- Input Data:
- Clinical and dermoscopic images (JPEG/PNG, max 10 MB)
- Patient metadata (age, sex, body site) - optional and non-identifying
- JSON-formatted API requests
- Processed Data:
- ICD-11 probability distributions across skin condition categories
- Binary indicators (malignancy, urgency, priority)
- Quantitative clinical sign measurements
- Image quality scores and validation flags
- Segmentation masks for lesion boundaries
- Stored Data:
- User authentication credentials (hashed passwords, email, organization)
- API request/response history with timestamps and HTTP status codes
- JWT issuance/expiry events
- AI model weights and configuration files
- Training and validation datasets
- Audit logs, application logs, and monitoring metrics
- Historical versions of models and microservices
Network Interfaces and Protocols
- External API Interface:
- HTTPS/REST endpoints for client integration
- JSON payload format with base64-encoded images
- Authentication via
/loginendpoint returning JWT - Protected endpoints require valid JWT in Authorization header
- Internal Communication:
- Service-to-service communication within VPC
- Database connections over TLS
- S3 API calls with AWS IAM authentication
Third-Party Software (SOUP)
The complete list of Software of Unknown Provenance (SOUP) components is available in R-TF-012-019 SOUPs.
Constraints and Limitations
- User Responsibilities:
- Healthcare providers must use the device according to Instructions for Use
- Institutions must follow their own security and cybersecurity policies
- Proper network security measures must be maintained by the healthcare organization
- Device is intended to augment, not replace, clinical judgment
- Security Boundaries:
- Device security is limited to components under manufacturer control
- Cannot guarantee data security if used in insecure external environments
- Dependent on healthcare organization's network and endpoint security
- Emergency Access:
- No emergency bypass mechanisms that circumvent authentication
- All access requires valid credentials and authorization
- No provision for degraded security modes
Assets
The list of assests is:
- Hardware
- Servers allocated in AWS data centers as virtual machines.
- Software
- Legit.Health Plus stored in https://github.com/Legit-Health/md-legit-health-plus including:
- AI models.
- Control plane
- Experts
- Report builder
- Report exporter
- Legit.Health Plus stored in https://github.com/Legit-Health/md-legit-health-plus including:
- Data
- Audit records stored in DynamoDB.
- Weight files of AI models stored in S3 buckets.
- Configuration files.
- User interaction records stored in AWS Dynamo DB (request/response history, API call records including timestamps, HTTP status codes, JWT issuance/expiry events).
- User registration information stored in AWS Dynamo DB (email, password, name, organization, and authentication credentials).
- Training datasets for AI models stored in secure cloud storage.
- Validation and test datasets for AI model evaluation.
Actors
The following actors may have an access / operate the medical device throughout its lifetime:
- Manufacturer
- Software development team
- Production team
- Technical support team
- Seller
- Trainer
- End user
- Health Care Provider staff (dermatologists, general practitioners, nurses, medical assistants)
- IT administrators of Health Care Providers
- IT team of Health Care Providers
- Patients (indirectly, through data they provide)
Diagrams
Connection diagrams
The connection diagrams show how the system components are connected together and what are the type connections.
They are available in the section Global System Views of the document Software Architecture Description.
Data flow diagrams
The data-flow diagrams show the data exchanged between the system components.
They are available in the section Global System Views of the document Software Architecture Description.
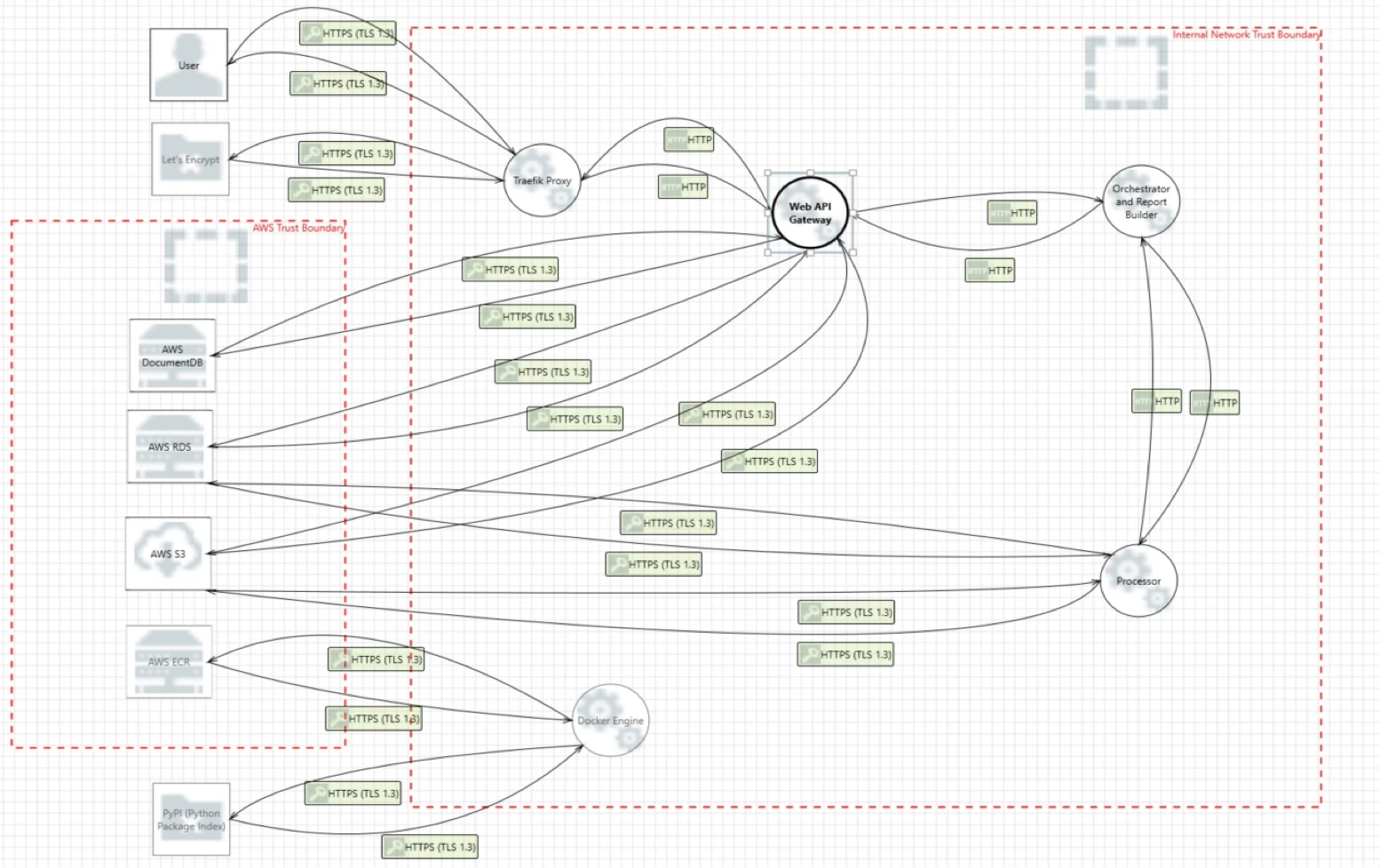
Threat model diagram
The device threat model diagram below depicts the system used to perform the threat model analysis.
This diagram has been built in Microsoft Threat Modeling Tool.
The "Internal Network Trusted Boundary" represents the secure network environment where the device operates, protected by firewalls and access controls.
The "AWS Trusted Boundary" represents the secure cloud infrastructure provided by AWS, which includes various services and resources used by the device.
The device interoperates with:
- Users (Healthcare Professionals and IT Personnel) who access the device via HTTPS requests over the internet.
- Let's Encrypt Certificate Authority, which issues TLS certificates to secure communications.
- PyPI Repository, which hosts third-party Python packages used by the device.

Multi-patient harm view
The multi-Patient harm view is available in the section view Multi-Patient Harm View of the document Software Architecture Description.
Updatability / Patchability view
The updatability/patchability view is available in the section Updatability / Patchability View of the document Software Architecture Description.
Security use case views
The security use case views are available in the section Security Use Case Views of the document Software Architecture Description.
Security analysis report
DEKRA conducted a CASA Tier 3 security evaluation of the D.med Software platform https://base-pre.legit.health/. The report describes the scope, objectives, and evaluation boundaries applied to the system’s cloud-based API.
Methodology
A black-box penetration test was performed following DEKRA's OSE framework, covering 133 evaluation cases. The assessment relied on tools such as Burp Suite, Fuff, Nuclei, Nikto, and OpenSSL.
Synthesis
All major evaluation areas achieved PASS, including authentication, access control, validation, and API security. Minor issues include one outdated dependency and the persistence of valid JWTs after account lockout.
Description of the report
The document compiles evaluation procedures, test evidence, and mitigation recommendations for identified findings. Each item includes impact details and concrete remediation guidance.
Static Analysis
The evaluation reviewed dependency versions, exposed components, and error traces to identify outdated or vulnerable elements. No insecure patterns or deprecated technologies were identified in the API stack.
Dynamic Analysis
Runtime testing validated request handling, schema enforcement, cryptographic behavior, and API endpoint resilience. Communication, data validation, and file management workflows behaved securely during executed probes.
Threat Modeling
Architecture and design checks assessed authentication flows, access control boundaries, and data handling structures. The evaluation confirmed adherence to least-privilege principles and absence of tampering paths.
Penetration test results
Penetration testing verified resistance against common API and web exploitation techniques. Findings highlight an outdated DCMTK dependency and the need to adjust JWT invalidation, while all remaining cases passed CASA Tier 3 criteria.
Report
Security Controls Traceability Matrix
| Mapping ID | Security Control Description | Test ID | Test Description | Software Requirements |
|---|---|---|---|---|
| 1.1. User Authentication | Use unique user credentials (username/password) combined with biometric authentication or smart cards. | V1-2-V1.2.3 | Verify that the application uses a single vetted authentication mechanism that is known to be secure, extended to include strong authentication, and has sufficient logging and monitoring to detect account abuse or breaches. |
|
| 1.4. Account and Role Management | Role-Based Access Control (RBAC) with Least Privilege Principle to restrict users to essential functions. | V4-1-V4.1.3 | Verify that the principle of least privilege exists - users should only be able to access functions, data files, URLs, controllers, services, and other resources, for which they possess specific authorization. This implies protection against spoofing and elevation of privilege. |
|
| 1.4. Account and Role Management | Automatic account deactivation for inactive users. | V3-3-V3.3.1 | Verify that logout and expiration invalidate the session token, such that the back button or a downstream relying party does not resume an authenticated session, including across relying parties. |
|
| 1.4. Account and Role Management | Conduct periodic access review to verify permissions align with job functions. | V4-1-V4.1.1 | Verify that the application enforces access control rules on a trusted service layer, especially if client-side access control is present and could be bypassed. |
|
| 1.5. Secure Authenticator Management | Enforce strong password policies. | V2-2-V2.2.1 | Verify that anti-automation controls are effective at mitigating breached credential testing, brute force, and account lockout attacks. Such controls include blocking the most common breached passwords, soft lockouts, rate limiting, CAPTCHA, ever increasing delays between attempts, IP address restrictions, or risk-based restrictions such as location, first login on a device, recent attempts to unl |
|
| 1.5. Secure Authenticator Management | Use hashed and salted passwords. | V2-4-V2.4.1 | Verify that passwords are stored in a form that is resistant to offline attacks. Passwords SHALL be salted and hashed using an approved one-way key derivation or password hashing function. Key derivation and password hashing functions take a password, a salt, and a cost factor as inputs when generating a password hash. |
|
| 1.7. Unsuccessful Login Attempts | Lock accounts after five failed attempts. | V2-2-V2.2.1 | Verify that anti-automation controls are effective at mitigating breached credential testing, brute force, and account lockout attacks. Such controls include blocking the most common breached passwords, soft lockouts, rate limiting, CAPTCHA, ever increasing delays between attempts, IP address restrictions, or risk-based restrictions such as location, first login on a device, recent attempts to unl |
|
| 1.7. Unsuccessful Login Attempts | Implement progressive delays between failed login attempts. | V2-2-V2.2.1 | Verify that anti-automation controls are effective at mitigating breached credential testing, brute force, and account lockout attacks. Such controls include blocking the most common breached passwords, soft lockouts, rate limiting, CAPTCHA, ever increasing delays between attempts, IP address restrictions, or risk-based restrictions such as location, first login on a device, recent attempts to unl |
|
| 2.1. Authorization Enforcement | Logging of all access attempts for auditing and anomaly detection. | V7-1-V7.1.3 | Verify that the application logs security relevant events including successful and failed authentication events, access control failures, deserialization failures and input validation failures. |
|
| 2.3. Session Management | Auto log-off inactive users after a predefined period. | V3-3-V3.3.1 | Verify that logout and expiration invalidate the session token, such that the back button or a downstream relying party does not resume an authenticated session, including across relying parties. |
|
| 2.3. Session Management | Implement session termination upon detecting suspicious activity | V3-3-V3.3.1 | Verify that logout and expiration invalidate the session token, such that the back button or a downstream relying party does not resume an authenticated session, including across relying parties. |
|
| 2.4. Audit Logging and Monitoring | Tamper-proof logs stored in a Security Information and Event Management (SIEM) system. | V7-3-V7.3.3 | Verify that security logs are protected from unauthorized access and modification. |
|
| 2.4. Audit Logging and Monitoring | Log overflow protection to prevent loss of critical data | V7-3-V7.3.1 & V7-3-V7.3.3 | Verify that all logging components appropriately encode data to prevent log injection. Verify that security logs are protected from unauthorized access and modification. |
|
| 3.3. Software and Information Integrity | Perform or support integrity checks on software, configuration and other information as well as reporting the results of these checks. | V10-3-V10.3.2 | Verify that the application employs integrity protections, such as code signing or subresource integrity. The application must not load or execute code from untrusted sources, such as loading includes, modules, plugins, code, or libraries from untrusted sources or the Internet. |
|
| 3.4. Input Validation | Validate the syntax, length and content of any input data that directly impacts the action of the solution. | V5-1-V5.1.3 & V5-1-V5.1.4 | Verify that all input (HTML form fields, REST requests, URL parameters, HTTP headers, cookies, batch files, RSS feeds, etc) is validated using positive validation (allow lists). Verify that structured data is strongly typed and validated against a defined schema including allowed characters, length and pattern (e.g. credit card numbers, e-mail addresses, telephone numbers, or validating that two related fields are reasonable, such as checking that suburb and zip/postcode match). |
|
| 3.5. Error Handling | Identify and handle error conditions in a manner that does not provide information that could be exploited. | V4-1-V4.1.5 | Verify that access controls fail securely including when an exception occurs. |
|
| 4.1. Encryption for Medical Data | AES-256 encryption for data at rest. | V6-1-V6.1.1 & V6-1-V6.1.2 | Verify that regulated private data is stored encrypted while at rest, such as Personally Identifiable Information (PII), sensitive personal information, or data assessed likely to be subject to EU's GDPR. Verify that regulated health data is stored encrypted while at rest, such as medical records, medical device details, or de-anonymized research records. |
|
| 4.1. Encryption for Medical Data | TLS 1.3 or TLS 1.2 encryption for data in transit | V1-9-V1.9.1 & V9-1-V9.1.2 & V9-1-V9.1.3 | Verify the application encrypts communications between components, particularly when these components are in different containers, systems, sites, or cloud providers. Verify using up to date TLS testing tools that only strong cipher suites are enabled, with the strongest cipher suites set as preferred.Verify that only the latest recommended versions of the TLS protocol are enabled, such as TLS 1.2 and TLS 1.3. The latest version of the TLS protocol should be the preferred option. |
|
| 4.3. Cryptography | Use cryptography security mechanisms according to internationally recognized security practices and recommendations. | V6-2-V6.2.2 | Verify that industry proven or government approved cryptographic algorithms, modes, and libraries are used, instead of custom coded cryptography. |
|
| 6.2. Denial of Service Protection | Traffic Rate Limiting and Intrusion Prevention Systems (IPS). | V11-11-V11.1.4 | Verify that the application has anti-automation controls to protect against excessive calls such as mass data exfiltration, business logic requests, file uploads or denial of service attacks. |
|
| 6.3. Backup and Disaster Recovery | Regular, encrypted backups with integrity verification. | V8-1-V8.1.6 | Verify that backups are stored securely to prevent data from being stolen or corrupted. |
|
Mapping IEC 62443-4-2 to FDA, IEC 81001-5-1, and IEEE 2621
| Mapping Id | IEC 62443-4-2 | FDA | IEC 81001-5-1 | IEEE 2621 |
|---|---|---|---|---|
| 1.1 User Authentication | CR 1.1 - Human User Identification & Authentication | Identity management, user authentication (FDA premarket guidance 2023) | Identity and Access Management (IAM) | Authentication & identity requirements |
| 1.2 Device Authentication | CR 1.2 - Software Process and Device Authentication | Device identity & integrity (FDA Cybersecurity 2023) | Device authentication & security policies | Secure device authentication |
| 1.3 Multi-Factor Authentication (MFA) | CR 1.1 - RE(2) Multi-Factor Authentication | Required for critical functions (FDA 2023 draft) | Strong authentication methods | Multi-factor authentication (MFA) |
| 1.4 Account and Role Management | CR 1.3 Account Management | Role-based access (RBAC) requirements | User provisioning & access control | Role-based access authentication |
| 1.5 Secure Authenticator Management | CR 1.5 Authenticator Management | Password policy & encryption (FDA 2023) | Secure storage of security credentials | Password security best practices |
| 1.5.1 Enforce strong password policies | CR 1.7 Strength of password-based authentication | Password policy & encryption (FDA 2023) | Secure storage of security credentials | Password security best practices |
| 1.5 RE(1) Store authentication secrets in Hardware Security Modules (HSMs) or secure vaults | CR 1.5 RE(1) Hardware security for authenticators | n/a | n/a | n/a |
| 1.6 Public Key Infrastructure (PKI) | CR 1.8 - Public Key Infrastructure (PKI) Certificates | PKI for device authentication (FDA Cybersecurity) | PKI-based authentication management | Secure key authentication management |
| 1.7 Unsuccessful Login Attempts | CR 1.11 Unsuccessful Login Attempts | Password policy & encryption (FDA 2023) | Strong authentication methods | Password security best practices |
| 1.8 Access via Untrusted Network | NDR 1.13 Access via Untrusted Networks | Segregation of networks | Zoning & access control | Network isolation techniques |
| 1.8 RE(1) Explicit access approval for third parties | NDR 1.13 RE(1) - Explicit access request approval | Cybersecurity in Medical Devices: Quality System Considerations and Content of Premarket Submissions” (2022) | n/a | n/a |
| 2.1 Authorization Enforcement | CR 2.1 - Authorization Enforcement.CR 6.1 - Audit log | Least privilege, role-based access (FDA premarket) | Role-based access enforcement | Authorization & access control |
| 2.2 Wireless Use Control | CR 2.2 - Wireless Use Control | - | - | - |
| 2.3 Session Management | CR 2.6 - Remote Session Termination | Secure remote access policies | Auto-logoff and inactivity | Remote access control |
| 2.4 Audit Logging and Monitoring | CR 2.8 - Auditable Events | Security logging & auditing (FDA Premarket 2023) | Audit trail & traceability | Event logging, retention policies |
| 3.1.1 Malware Protection | CR 3.2 - Protection from Malicious Code | Software whitelisting & antivirus | Threat mitigation & malware | Anti-malware mechanisms |
| 3.1.2 Detect Software Tampering | EDR 3.2 - Protection from malicious code | Cybersecurity in Medical Devices: Quality System Considerations and Content of Premarket Submissions | Threat mitigation & malware protection | Anti-malware mechanisms |
| 3.2 Secure Software Updates | CR 3.10 RE(1) Update authenticity | Software integrity verification | Digital signatures & integrity checking | Integrity checking mechanisms |
| 3.3 Software and Information Integrity | CR 3.4 - Software and Information | Software integrity verification | Digital signatures & integrity checking | Integrity checking mechanisms |
| 3.4 Input Validation | CR 3.5 - Input Validation | Cybersecurity in Medical Devices: Quality System Considerations and Content of Premarket Submissions | - | - |
| 3.5 Error Handling | CR 3.7 - Error Handling | Resilient system design (FDA Cybersecurity) | Error logging & failure | Secure error reporting |
| 3.6 Secure Boot | CR 3.14 Integrity of the boot process | Cybersecurity in Medical Devices: Quality System Considerations and Content of Premarket Submissions | Secure Boot | - |
| 4.1 Encryption for Medical Data | CR 4.1 - Information Confidentiality | Encryption of sensitive data | Data classification | Data encryption requirements |
| 4.2 Secure Data Storage and Erasure | CR 4.1 - Information Confidentiality.CR 4.2 - Information Persistence | Encryption of sensitive data | Data classification & protection | Data encryption requirements |
| 4.3 Cryptography | CR 4.3 - Use of cryptography | NIST-approved cryptography | Cryptographic modules (ISO 19790) | Secure key storage |
| 5.1 Segmentation and Firewalling | CR 5.1 - Network Segmentation | Segregation of networks | Zoning & access control | Network isolation techniques |
| 5.1.1 Deny-all, permit-by-exception | CR 5.2 RE(1) - Deny all, permit by exception | Segregation of networks | Zoning & access control | Network isolation techniques |
| 5.2 Remote Access and Vendor Support Security | NDR 5.2 - Zone Boundary | Segregation of networks | Zoning & access control | Network isolation techniques |
| 6.1 Continuous Monitoring | CR 6.2 - Continuous Monitoring | Continuous security monitoring | Intrusion detection & monitoring | Anomaly detection |
| 6.2 Denial of Service Protection | CR 7.1 - Denial of Service Protection | Load balancing, DDoS protection | Resource availability assurance | Resilience mechanisms |
| 6.3 Backup and Disaster Recovery | CR 7.3 - Control System Backup. CR 7.4 - Control system recovery | Secure backup & restore | Data recovery planning | Backup encryption |
Threat analysis
The threat analysis has been performed with the threat modeling methodology STRIDE in order to identify the threats on the device.
The threat modeling methodology STRIDE has been chosen because it allows to analyze systems and networks used by the device context, classifying threats in a prioritized list, based on the likelihood of them occurring and the scale of their potential impact.
The threat analysis has resulted in the identification of 32 threats, which have been documented in the Security Risk Matrix, available in the document R-TF-030-004 Security Risk Matrix.
Security Assessment Activities Performed
| Security Activity | Description | Responsible Party |
|---|---|---|
| Security Requirements Definition | Identify and document security requirements based on industry standards and regulatory obligations. | Cybersecurity Manager |
| Product Security Plan | Develop a comprehensive security strategy, outlining security controls, risk assessments, and compliance needs. | Cybersecurity Manager |
| Threat Modeling | Identify and assess potential threats, attack vectors, and vulnerabilities in the system architecture. | Security Champion |
| Penetration Testing | Simulate real-world attacks to identify security weaknesses and validate the effectiveness of security controls. | External Security Team |
| Traceability Matrix | Ensure all security requirements are mapped to design, development, and verification activities. | Security Champion |
| Security Risk-Benefit Analysis | Ensure whether the residual cybersecurity risks are acceptable in light of the device’s intended use. | Cybersecurity Manager |
Summary of Unacceptable Risks and Residual Risks
| Threat/Vulnerability | Risk Description | Potential Impact | Likelihood | Residual Risk (CVSS) | Risk Treatment | Acceptance Justification |
|---|---|---|---|---|---|---|
| n/a | n/a | n/a | n/a | n/a | n/a | n/a |
Description of Benefits
The Legit Health solution provides significant benefits aligned with its intended clinical or operational purpose. No unacceptable safety-related risks were found. The device continues to provide essential value to users while operating within an acceptable cybersecurity risk profile.
Signature meaning
The signatures for the approval process of this document can be found in the verified commits at the repository for the QMS. As a reference, the team members who are expected to participate in this document and their roles in the approval process, as defined in Annex I Responsibility Matrix of the GP-001, are:
- Author: Team members involved
- Reviewer: JD-003, JD-004
- Approver: JD-001